Details and Advantages
Applications:
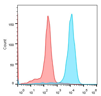
Flow Cyt,ELISA
Reactivity:
Alpaca BCMA
Conjugate:
Unconjugated
Advantages:
High lot-to-lot consistency
Increased sensitivity and higher affinity
Animal-free production
概述
>
Description:
Anti-Alpaca BCMA, AlpHcAbs® Rabbit IgG antibody is designed for detecting alpaca BCMA specifically. Anti-Alpaca BCMA, AlpHcAbs® Rabbit IgG antibody is a monoclonal, recombinant, rabbit IgG antibody. Based on flow cytometer and ELISA, Anti-Alpaca BCMA, AlpHcAbs® Rabbit IgG antibody detects the alpaca BCMA selectively, no reactivity with other proteins.
Immunogen: Alpaca BCMA
Host: Rabbit
Isotype: Rabbit IgG
Conjugate: Unconjugated
Specificity: Alpaca BCMA
Cross-Reactivity: Highly selective for alpaca BCMA
Purity: Recombinant Expression and Affinity purified
Concentration: 1mg/ml
Formation: Liquid, 10mM PBS (pH 7.5), 0.05% sucrose, 0.1% trehalose, 0.01% proclin300, 50% Glycerol
Storage: Store at –20 °C, (Avoid freeze / thaw cycles)
Background:
The protein encoded by this gene is a member of the TNF-receptor superfamily. This receptor is preferentially expressed in mature B lymphocytes, and may be important for B cell development and autoimmune response.
Anti-Alpaca BCMA, AlpHcAbs® Rabbit IgG antibody is designed for detecting alpaca BCMA specifically. Anti-Alpaca BCMA, AlpHcAbs® Rabbit IgG antibody is a monoclonal, recombinant, rabbit IgG antibody. Based on flow cytometer and ELISA, Anti-Alpaca BCMA, AlpHcAbs® Rabbit IgG antibody detects the alpaca BCMA selectively, no reactivity with other proteins.
Immunogen: Alpaca BCMA
Host: Rabbit
Isotype: Rabbit IgG
Conjugate: Unconjugated
Specificity: Alpaca BCMA
Cross-Reactivity: Highly selective for alpaca BCMA
Purity: Recombinant Expression and Affinity purified
Concentration: 1mg/ml
Formation: Liquid, 10mM PBS (pH 7.5), 0.05% sucrose, 0.1% trehalose, 0.01% proclin300, 50% Glycerol
Storage: Store at –20 °C, (Avoid freeze / thaw cycles)
Background:
The protein encoded by this gene is a member of the TNF-receptor superfamily. This receptor is preferentially expressed in mature B lymphocytes, and may be important for B cell development and autoimmune response.
性能
>
ELISA: 1:5000 -1:20000
Flow Cyt: 1:200-1:1000
Dilution factors are presented in the form of a range because the optimal dilution is a function of many factors, such as antigen density, permeability, etc. The actual dilution used must be determined empirically.
Flow Cyt: 1:200-1:1000
Dilution factors are presented in the form of a range because the optimal dilution is a function of many factors, such as antigen density, permeability, etc. The actual dilution used must be determined empirically.

